2019-2020财年,虽然技术移民配额大幅缩水,家庭类签证的配额依旧充沛,其中比重最大的是配偶签证,共有39,799个名额。

目前通配偶签证获得永居主要分为以下三种情况:
· 300未婚夫/妻临居签证 →820配偶临居签证→801配偶永居签证
· 309配偶临居签证→100配偶永居签证
· 820配偶临居签证→801配偶永居签证
其中300和309类别为境外类别配偶移民,而820属于境内类别。境外类别在递交和批签的时候申请人都必须在境外,而境内类别在递交和批签的时候申请人都必须在境内,境内递交可以自动获得过桥A在澳洲合法居住一直到配偶签证有结果为止。因此大家需要根据自己的实际情况来选择。
另外各类配偶签证的审理速度也不尽相同,一般来说境外类别要比境内类别更快速。

注明:以上仅供参考,在实际案例中,如果在专业指导下材料准备充分,一般会比标准审理时间更快。
什么叫事实婚姻?
之前小远已经对以上配偶移民做过深度解析,想全面了解申请信息的小伙伴可以回看之前的微信文章。今天小远要跳带大家了解的是配偶移民中很重要的一个概念——“事实婚姻”。澳大利亚承认事实婚姻(De Facto Relationship), 异性或同性同居伴侣均可申请,只需要满足下列两种条件之一:
· 共同居住时间满12个月
· 已经注册同居关系
同居已满12个月的情侣提供相关的材料证明你们的同居关系超过12个月即可,而同居未满12个月的情侣则需要向有关机构申请注册你们的同居关系,用关系证书来豁免对于同居时间的要求。我们建议想要申请配偶移民的朋友们提前申请合格证书,因为目前大部分地区申请同居证明都需要大约一个月左右的时间。
⏬
那么大家的问题来了,同居关系证明如何办理?
如何注册同居关系证明?
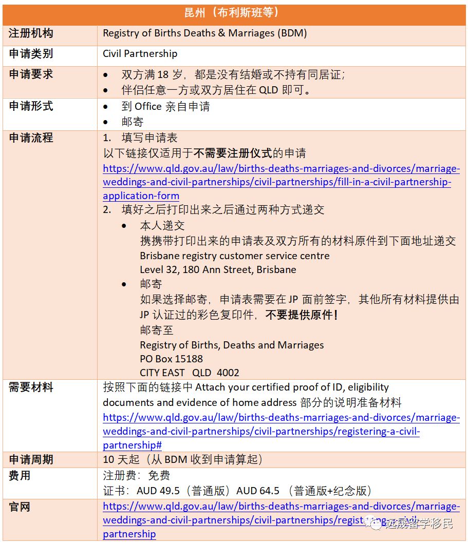
目前除了西澳和南澳(到附近的州办理,但是需要注意符合条件),其他五个州均可办理同居关系证明,今天小远帮大家攻略都整理好了,正在办理或即将办理配偶签证的小伙伴们快收藏起来:


除了配偶移民签证之外,如果你想以同居伴侣的身份加入另一半的学签、485签证、技术移民签证申请等等,也可以用同居关系证来豁免对于12个月同居时间的要求。

